会社概要・ビジョン
お問い合わせ
ホーム
テレビ
ラジオ
アナウンサー
イベント
ニュース
天気
プレゼント
コンテンツ・アプリ
キッズ
/
ケンジュ
/
愛の募金
/
Well-being
/
防災・減災
ショッピング
会社概要・ビジョン
お問い合わせ
ホーム
テレビ
ラジオ
アナウンサー
イベント
ニュース
天気
コンテンツ
・アプリ
ショッピング
プレゼント
COMPANY
会社概要
ホーム
会社概要
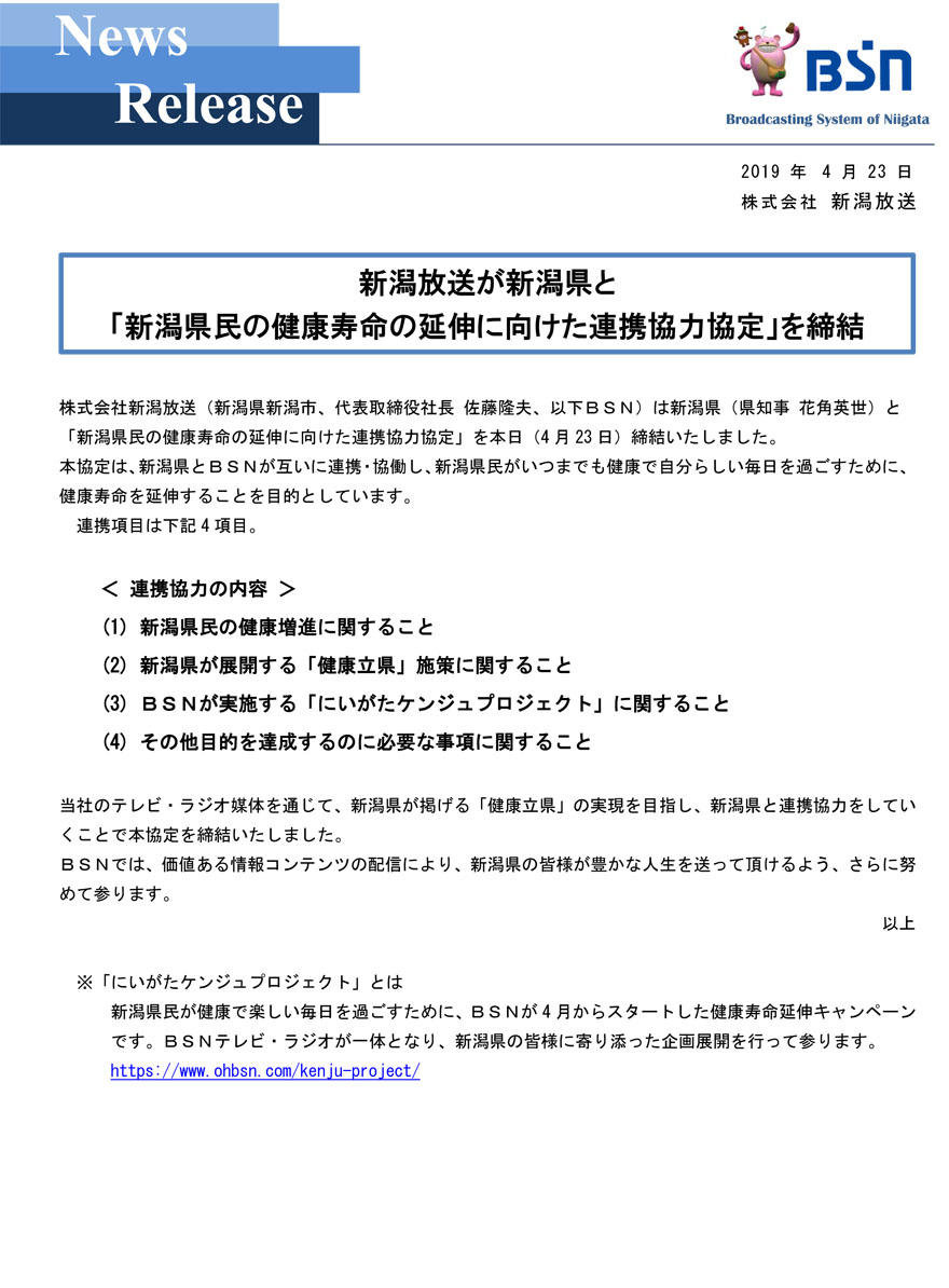
新潟県と「健康寿命の延伸に向けた連携協力協定」を締結
MENU
CLOSE
ビジョン
BSNビジョン
ビジョンレポート
70周年「走り出せ、夢たち。」
65周年「ニイガタぞっこん宣言」
60周年宣言
企業リリース
2025年度
2024年度
2023年度
2022年度
2021年度
2020年度
2019年度
2018年度
2017年度
2016年度
2015年度
事業内容
テレビを見るときの注意
デジタル
青少年に見てもらいたい番組
BSN放送エリア
放送番組種別
番組審議会
BSN番組審議会
BSN番組審議会_2024年バックナンバー
BSN番組審議会_2023年バックナンバー
BSN番組審議会_2022年バックナンバー
BSN番組審議会_2021年バックナンバー
BSN番組審議会_2020年バックナンバー
BSN番組審議会_2019年バックナンバー
BSN番組審議会_2018年バックナンバー
BSN番組審議会_2017年バックナンバー
BSN番組審議会_2016年バックナンバー
BSN番組審議会_2015年バックナンバー
BSN番組審議会_2014年バックナンバー
BSN番組審議会_2013年バックナンバー
BSN番組審議会_2012年バックナンバー
BSN番組審議会_2011年バックナンバー
BSNの取り組み
BSN Well-being
└ SDGs
BSN愛の募金
BSNキッズプロジェクト
└ 「BSNテレビ スタジオ見学」について
└ 「絵本読み聞かせ」について
└ 「出前授業」について
└ お問い合わせ(BSNキッズプロジェクト)
にいがたケンジュプロジェクト
一般事業主行動計画
IR情報
IR情報
コンプライアンス
BSNグループ行動規範
新潟放送コンプライアンス憲章
内部統制基本方針
個人情報について
個人情報に関するお問合せについて
個人情報の利用目的及び保存期間について
視聴データの取扱いについて
新潟放送番組基準
新潟放送ソーシャルメディアポリシー
著作権について
公式アカウント一覧
BSNアプリの利用規約、プライバシーポリシーについて
防災
国民保護業務計画
気象庁「緊急地震速報」について
BSN防災・減災プロジェクト
採用情報
採用情報
お問い合わせ
お問い合わせ
PDFのダウンロードはこちらから